Type: LoRa Front-End Modules
Certification: CE-RED,FCC ID
Modulation: LoRa
Chip: SX1280
Interface: SPI
Output Power: 500mW
Frequency: 2.4GHz
Tamaño (mm):31,54*15,8
★ Los siguientes parámetros se obtienen conectando el instrumento con un eje de cobre de 50 ohmios: @ VCC = 5 V.
| Parámetro | Mín. | Típico. | Máx. | Unidad | Condición |
| Condición de operación | |||||
| Voltaje de trabajo | 2 | 5 | 5.5 | V | |
| Rango de temperatura | -40 | 85 | °C | ||
| Consumo actual | |||||
| Corriente TX | < 600 | mamá | @Vcc=5 V, 27 dBm | ||
| Corriente RX | < 17 | mamá | @Cristal ordinario | ||
| Corriente de sueño | <7 | uA | |||
| Parámetro de RF | |||||
| Rango de frecuencia | 2400 | 2500 | megahercio | ||
|
Velocidad de datos | 0.476 | 202 | Kbps | @LoRa | |
| 260 | 1300 | Kbps | @FLRC | ||
| 125 | 2000 | Kbps | @FSK | ||
| Potencia de salida | 1 | 27 | dBm | ||
| Potencia máxima de salida | 26 | 26.5 | 27 | dBm | @VCC=5V |
| Sensibilidad de recepción | -132 | dBm | LoRa a 0,476 kbps | ||
| Interfaz | SPI |
| Chip | SX1281 |
| Frecuencia | 2,4 GHz |
| Modulación | LoRa |
| Potencia de salida | 500 mW |
| Proceso de dar un título | Identificación de la FCC, CE-RED |
Rango de frecuencia de funcionamiento : 2400-2500 MHz
Potencia máxima de salida : 500 mW (27,0 dBm)
Sensibilidad : - 132dBm@LoRa
Velocidad de transferencia de datos : 0,476-202 Kbp s @LoRa
Modulación LoRa
LNA incorporado
Oscilador de cristal de alta precisión ( TCXO de 10 ppm )
Modo de comunicación de paquetes (recepción de FiF o 256 bytes )
Rango de voltaje de funcionamiento : 2,0-5,5 V
Rango de temperatura de funcionamiento : -40 ~ +85 °C
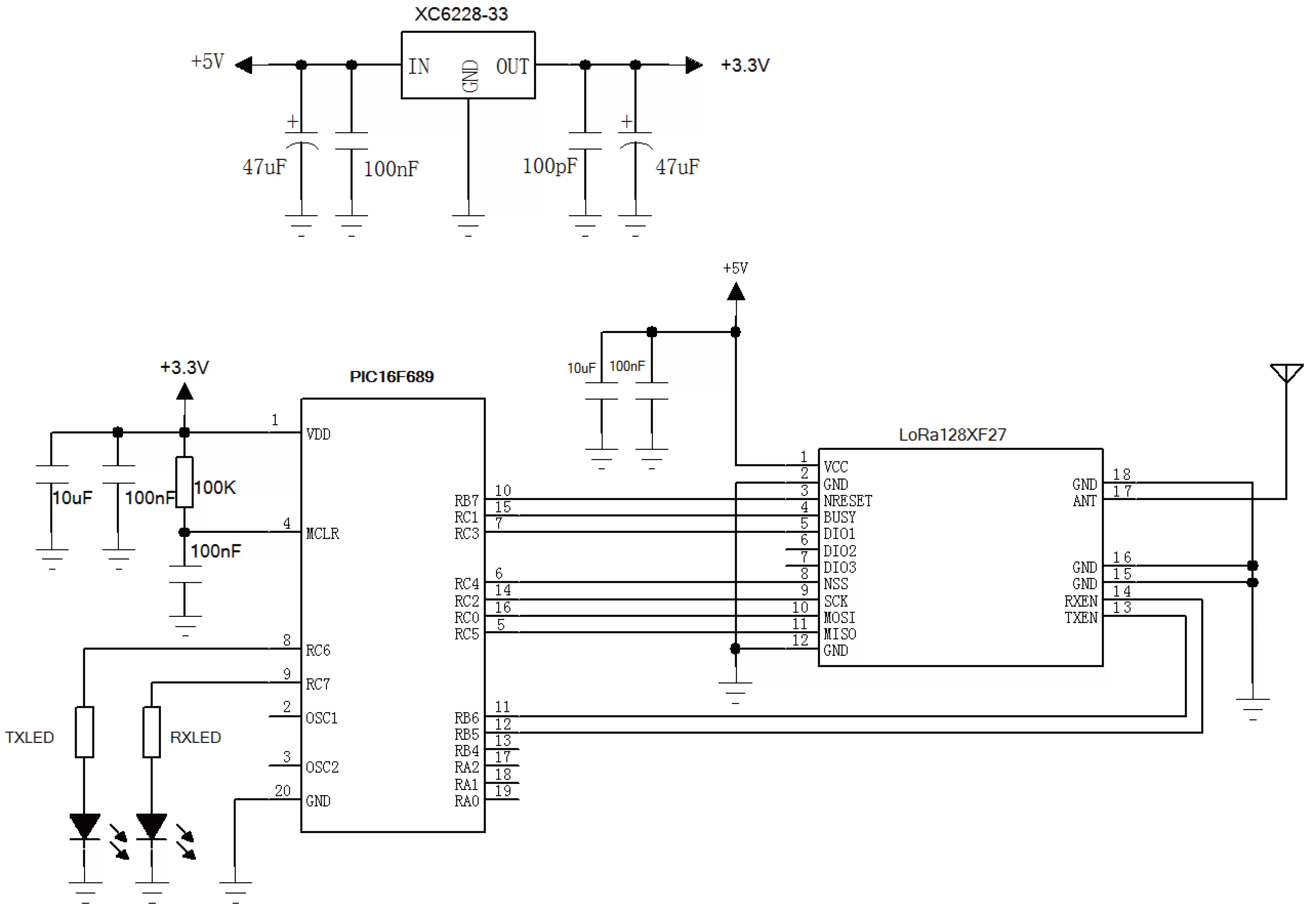
Aplicaciones del módulo RF de 2,4 GHz LoRa128F27


Nota: Cuando la fuente de alimentación es de 5 V, el nivel alto de todas las E/S es de 3,3 V.
| Pin NO | Nombre del pin | E/S | Nivel estándar | Descripción |
| 1 | VCC | - | 2,0-5,5 V | Conectado al polo positivo de la fuente de alimentación. |
| Nota: En el módulo LoRa1280F27-TCXO, el PIN 2 es TCXOEN | ||||
| 2 | Tierra | - | Tierra de energía | |
| Nota: En el módulo LoRa1280F27-TCXO, el PIN 2 es TCXOEN | ||||
2 | TCXOEN | I | 2,0-3,3 V | Encender TCXO: Levante TCXOEN antes de controlar SX1280 para reiniciar; Retrase al menos 3 ms para esperar a que se complete el inicio de TCXO; 3. Durante el uso del módulo 1280, TCXOEN debe mantener siempre un nivel alto; Apagar TCXO (si el módulo necesita ingresar al modo de suspensión): Llame a la función SetSleep() para que el módulo ingrese al modo de suspensión; Retrase al menos 1 ms para esperar a que se complete la suspensión del módulo; Baje TCXOEN para apagar TCXO; |
| 3 | NRESET | I | 0-3,3 V | Pin de activación de reinicio de chip, activo bajo |
4 | OCUPADO | Oh | 0-3,3 V | Pin indicador de estado (consulte la especificación SX1280/1281 para obtener más detalles) |
5 | DIO1 | Oh | 0-3,3 V | Conectado directamente al pin del chip, E/S de propósito general configurable (consulte la especificación del chip SX1280/1281 para obtener más detalles) |
6 | DIO2 | Oh | 0-3,3 V | Conectado directamente al pin del chip, E/S de propósito general configurable (consulte la especificación del chip SX1280/1281 para obtener más detalles) |
7 | DIO3 | Oh | 0-3,3 V | Conectado directamente al pin del chip, E/S de propósito general configurable (consulte la especificación del chip SX1280/1281 para obtener más detalles) |
| 8 | Sistema Nacional de Seguridad | I | 0-3,3 V | Pin de selección de chip del módulo |
| 9 | SCK | I | 0-3,3 V | Pin de entrada de reloj SPI |
| 10 | MOSI | I | 0-3,3 V | Pin de entrada de datos SPI |
| 11 | MISO | Oh | 0-3,3 V | Pin de salida de datos SPI |
| 12,15.16 | Tierra | - | - | Conectado al polo negativo |
13 | TXEN | I | 0-3,3 V | Pin de control de transmisión (nivel alto al transmitir, nivel bajo al recibir) |
14 | RXEN | I | 0-3,3 V | Pin de control de recepción (nivel alto al recibir, nivel bajo al transmitir) |
| 17 | HORMIGA | - | - | Conectar con antena coaxial de 50 ohmios |
| 18 | Tierra | - | - | Conectado al polo negativo |

política de privacidad
· Política de privacidad
Actualmente no hay contenido disponible
Correo electrónico:sales@nicerf.com
Teléfono:+86-755-23080616