Contáctenos
| Parámetro | Mín. | Típico. | Máx. | Unidad | Condición |
| Condiciones de funcionamiento | |||||
| Rango de voltaje de trabajo | 3 | 4 | 4.2 | V | Voltaje @VCC |
| 1.8 | 3.3 | 3.5 | @+3,3 V | ||
| Voltaje de temperatura | -40 | 25 | 85 | °C | |
| Consumo actual | |||||
| Recibiendo corriente | <11 | mamá | @4V | ||
| Corriente TX | <1000 | mamá | @4 V 30 dBm | ||
| corriente de sueño | <2 | uA | |||
| Parámetro de radiofrecuencia | |||||
| Rango de frecuencia | 410 | 433 | 450 | megahercio | Recibir sin filtro |
| 428 | 433 | 439 | megahercio | Añadir filtro para mejorar la capacidad antiinterferencias | |
| Velocidad de datos | 1.2 | 300 | Kbps | @FSK | |
| 0.018 | 62.5 | Kbps | @LoRa® | ||
| Potencia de salida | 6 | 30 | dBm | @4V | |
| Sensibilidad de recepción | -122 | dBm | Datos @FSK=1,2 Kbps Fdev=50 KHz | ||
| -136 | dBm | @Lora BW=125 KHz SF = 10 CR=4/5 | |||


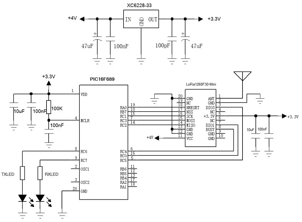
| Número PIN | Definición de pin | E/S | Nivel estándar | Descripción |
| 1 | HORMIGA | Oh | - | Conectar con antena coaxial de 50 ohmios |
| 2、20 | Tierra | Tierra de energía | ||
| 3 | DIO3 | I | 0-3,3 V | Pin de habilitación del amplificador de potencia, trabajo de alto nivel, suspensión de bajo nivel |
| 4, 6 y 19 | CAROLINA DEL NORTE | - | - | Colgar en el aire |
| 5 | +3,3 V | Oh | +3,3 V | Entrada de voltaje del chip RF interno (1,8-3,5 V) |
| 7 | DIO1 | Oh | 0-3,3 V | IO digital, personalizable |
| 8 | OCUPADO | Oh | 0-3,3 V | Se utiliza para indicar el estado, consulte los datos del chip para obtener más detalles. |
| 9, 10, 12, 13 | Tierra | Tierra de energía | ||
| 11 | VCC | Entrada de voltaje positivo de la fuente de alimentación del amplificador de potencia (3,7-4,2 V) | ||
| 14 | MISO | Oh | 0-3,3 V | Salida de datos SPI |
| 15 | MOSI | I | 0-3,3 V | Entrada de datos SPI |
| 16 | SCK | Oh | 0-3,3 V | Reloj SPI |
| 17 | Sistema Nacional de Seguridad | I | 0-3,3 V | Entrada de selección de chip SPI |
| 18 | NRESET | I | 0-3,3 V | Restablecer la entrada del disparador |

política de privacidad
· Política de privacidad
Actualmente no hay contenido disponible
Correo electrónico:sales@nicerf.com
Teléfono:+86-755-23080616