El SRX885 es un módulo receptor ASK de 315/433 MHz con modulación superheterodina de RF y bajo consumo de energía. Es compatible con nuestro módulo transmisor ASK de la serie STX. Este producto ofrece alta estabilidad, antiinterferencias y un alto rendimiento, además de una salida de conmutación de cuatro vías. Es flexible, económico, depuración sin necesidad de desarrollo, autodecodificación, codificación adaptativa y aprendizaje automático de los controles remotos RF del mercado. Se puede utilizar en numerosas aplicaciones como interruptores de control de iluminación, timbres inalámbricos, hogares inteligentes, portones enrollables, juguetes de control remoto, alarmas antirrobo y otros campos. Los módulos cumplen con las certificaciones ROHS, FCC, CE y otras.
| Parámetro | Mín. | Típico. | Máx. | Unidad | Condición |
| Condiciones de operación | |||||
| Rango de voltaje de funcionamiento | 2.8 | 3 | 5.5 | V | |
| Rango de temperatura de funcionamiento | -20 | 25 | 70 | °C | |
| Consumo actual | |||||
| Corriente de trabajo | 4.5 | mamá | @433 MHz | ||
| Parámetros de RF | |||||
| Rango de frecuencia | 433.82 | 433.92 | 434.02 | megahercio | @433 MHz |
| 314.9 | 315 | 315.1 | megahercio | @315 MHz | |
| Sensibilidad | -115 | dBm | @1 Kbps | ||
| Ancho de banda del receptor | 350 | kHz | |||
| Modulación | PREGUNTAR |
| Frecuencia | 315 MHz, 433 MHz |


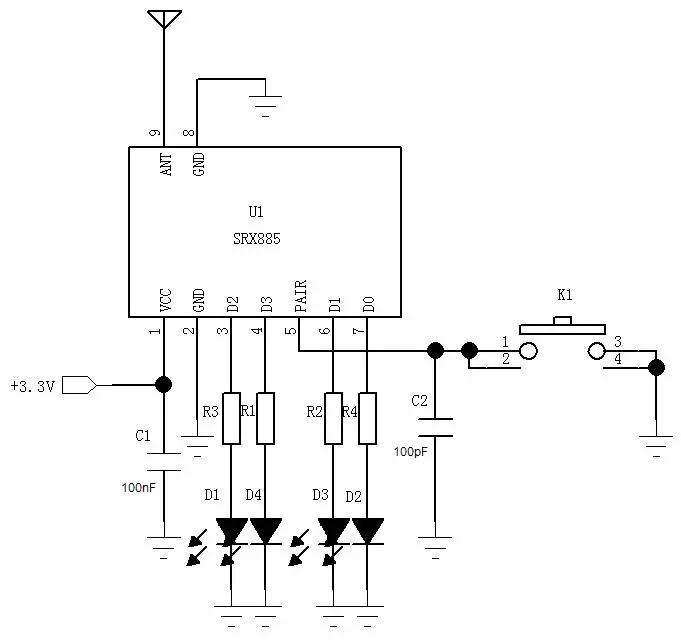
| Número PIN | Definiciones de pines | Descripción |
| 1 | HORMIGA | La fuente de alimentación es positiva, rango 2,8 V-5,5 V. |
| 2, 8 | Tierra | Tierra de energía |
| 3 | D2 | Salida de interruptor de 4 vías |
| 4 | D3 | Salida de conmutación de 4 canales, se puede utilizar como salida en serie |
| 5 | Par | Par de botones de código |
| 6 | D1 | Salida de interruptor de 4 vías |
| 7 | D0 | Salida de interruptor de 4 vías |
| 9 | HORMIGA | Conectar una antena de 50 ohmios |

política de privacidad
· Política de privacidad
Actualmente no hay contenido disponible
Correo electrónico:sales@nicerf.com
Teléfono:+86-755-23080616