Mar . 2025
Antes de discutir cómo conectar con éxito el módulo de radio DMR818S con un MCU externo (unidad de microcontrolador), comprendamos brevemente estos dos productos.
El DMR818S es un poderoso módulo de radio que admite la comunicación digital y analógica . Cuenta con transmisión de larga distancia, alta sensibilidad de recepción y funcionalidad SMS, lo que lo hace ideal para escenarios que requieren una comunicación eficiente. El MCU, como el núcleo de un sistema integrado, es responsable del control, el procesamiento de datos e interacción con dispositivos externos.
Para comprender la conexión entre los DMR818 y un MCU externo, es esencial revisar cuidadosamente la hoja de datos DMR818S y el diagrama de circuito para determinar la función de cada PIN. Por lo general, un módulo de radio incluye alfileres de potencia, pasadores de comunicación, pasadores de control y una interfaz de antena.
El proceso específico para conectar los DMR818 con un MCU externo es el siguiente:
1. Definición de PIN y coincidencia basada en su modelo MCU y hoja de datos, identifique los pines correspondientes. Asegúrese de que los pasadores de potencia, los pasadores de comunicación y los pasadores de control estén correctamente alineados. El diagrama de pin del módulo DMR818S es el siguiente:

Pin no. | Nombre | E/S | Estándar de nivel | Descripción |
1 | Mic_in | I | Micrófono o línea en | |
2 | UART-TX | O | 0-3.3V | Transmitir |
3 | Uart-rx | I | 0-3.3V | recibir |
4 , 12 | CAROLINA DEL NORTE | |||
5 | Hst_txd | O | 0-3.3V | Transmitir el PIN de datos (para actualizar el programa) |
6 | HST_RXD | I | 0-3.3V | Recibir PIN de datos (para actualizar el programa) |
7 | HORMIGA | Conecte la antena de 50 ohmios | ||
8 , 9, 10 | Gnd | - | Suelo | |
11 | VCC | - | 0-5V | Suministro externo y positivo 3.3 ~ 5V |
13 | CS | I | 0-5V | Higar nivel para el trabajo normal, lávano o pen o tirar bajo para ingresar al modo de sueño |
14 | PTT | I | 0-3.3V | Entrada del módulo , control de transmisión/recepción, tire de bajo para forzar el módulo a ingresar el estado TX; Tire alto para el estado RX |
15 | +3.3V | - | Salida de 3.3V , conéctese a 50 mA | |
16 | Line_out | O | Salida de audio | |
17 | T/R | O | 0-3.3V | Salida del módulo, estado de transmisión/ recepción , alto para TX y bajo para RX |
18 | Espina | O | 0-3.3V | Control del amplificador de audio |
19 , 20 | Gnd | - | Suelo |
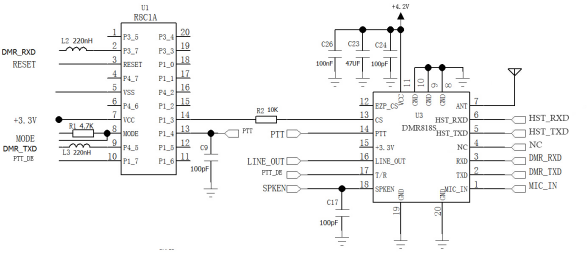
2. Power Connection DMR818S y MCU Diagrama de conexión

Tomando la conexión entre el DMR818S y el U1 R8C1A (MCU) como ejemplo, primero, alimenta el módulo DMR818S con una fuente de alimentación externa de 4.2V (pines 8, 9 y 10 conectados a tierra). Luego, conecte el pin de salida de voltaje del módulo al pin de alimentación del MCU.
Preste mucha atención a los requisitos de voltaje de la MCU, ya que la fuente de alimentación externa del módulo puede exceder el voltaje operativo de la MCU. El módulo debe proporcionar un voltaje VDD estable que coincida con el voltaje operativo del MCU. De acuerdo con la tabla de definición del PIN y el diagrama de conexión MCU, el PIN 15 del módulo DMR818S puede generar un voltaje estable de 3.3V, que coincide con el voltaje operativo de 3.3V de la MCU. Por lo tanto, el pin 15 (salida de voltaje) del módulo DMR818S debe conectarse al pin 7 (VCC) de la MCU, lo que permite que el MCU obtenga el voltaje VDD requerido de la salida estable del módulo.
Además, el pin de tierra del módulo (GND) debe estar conectado al pasador de tierra del MCU. Esto garantiza que los dos compartan el mismo potencial eléctrico, formando un circuito de potencia completo.
3. Conexión de interfaz de comunicación El DMR818s admite una interfaz de comunicación UART. Elija la interfaz de comunicación adecuada en función del MCU y los requisitos de la aplicación. Cuando se conecta al U1 R8C1A, conecte el PIN 2 (UART-TX) y el PIN 3 (UART-RX) del módulo DMR818S a los pines 2 y 9 de la MCU, respectivamente.
Tenga en cuenta que la comunicación UART es bidireccional. Al conectarse, el pin TX del módulo debe conectarse al pin RX del MCU, y el pin Rx del módulo debe conectarse al pin TX del MCU. Esto es esencial para habilitar la comunicación bidireccional.
4. Control de conexión Pin 13 (CS) del DMR818S es el pin de habilitación del sueño, y el pin 14 (PTT) es el pasador de control de transmisión/recepción.
Conecte los pines de control (CS, PTT) de los DMR818 a los pines GPIO disponibles en el MCU. En este caso, el MCU usa Pin 13 y Pin 14 para conectarse al Pin 13 y el Pin 14 del DMR818S, respectivamente. En la configuración del software MCU, asegúrese de que el PIN 13 se establezca como una salida para controlar el estado alto/bajo del PIN CS. Del mismo modo, el PIN 14 debe configurarse a través del software para generar las señales necesarias para la transmisión y recibir el control a través del pin PTT.
5. Conexión de antena Asegúrese de que la interfaz de antena del DMR818S esté conectada correctamente a una antena externa (conectada al PIN 7) para mantener la calidad de la comunicación.
Durante el proceso de conexión, siga siempre las definiciones de PIN y los métodos de conexión especificados en la hoja de datos para evitar el cableado incorrecto que pueda dañar el dispositivo. Preste atención a la dirección de la señal y la coincidencia de nivel de voltaje para garantizar una comunicación estable y confiable. Siguiendo estos pasos, debe poder conectar con éxito el módulo de radio DMR818S a un MCU externo y lograr la funcionalidad de comunicación prevista.
Si necesita más ayuda o tiene alguna pregunta, consulte la documentación relevante o comuníquese con el soporte técnico de NICERF.
+86-755-23080616
ventas@nicerf.com
Sitio web: https://www.nicerf.com/
Dirección: 309-314, 3/F, Bldg A, edificio comercial Hongdu, Zona 43, Baoan Dist, Shenzhen, China
política de privacidad
· Política de privacidad
Actualmente no hay contenido disponible
Correo electrónico:sales@nicerf.com
Teléfono:+86-755-23080616