Contáctenos
| Parámetro | Mín. | Típico. | Máx. | Unidad | Condición |
| Condiciones de trabajo | |||||
| Rango de voltaje de trabajo | 3 | 5 | 6.5 | V | |
| Voltaje de temperatura | -40 | 85 | °C | ||
| Consumo actual | |||||
| Corriente RX | < 13 | mamá | @5 V | ||
| Corriente TX | 400 | 450 | mamá | @27dBm a 868 MHz | |
| Corriente de sueño | < 10 | uA | |||
| Parámetro de RF | |||||
| Rango de frecuencia | 848 | 868 | 888 | megahercio | @868 MHz |
| 900 | 915 | 940 | megahercio | @915 MHz | |
| Velocidad de datos | 1.2 | 300 | Kbps | FSK | |
| 0.018 | 17.353 | Kbps | LoRa | ||
| Potencia de salida | 21 | 27 | dBm | ||
| Sensibilidad de recepción | -122 | dBm | Datos @FSK=1,2 Kbps Fdev=50 KHz | ||
| -139 | dBm | @LoRa BW=62,5 KHz SF = 12 CR=4/5 | |||
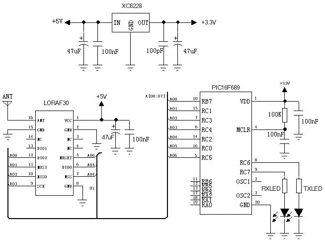
| Interfaz | SPI |
| Chip | SX1276 |
| Frecuencia | 868 MHz, 915 MHz |
| Modulación | LoRa |
| Potencia de salida | 500 mW |


| Pin N.º | Nombre del pin | Descripción |
| 1 | VCC | Fuente de alimentación conectada |
| 2 | Tierra | tierra de alimentación |
| 3 | DIO5 | E/S digitales |
| 4 | DIO3 | E/S digitales |
| 5 | NRESET | Restablecer entrada |
| 6 | DIO0 | E/S digitales |
| 7 | Sistema Nacional de Seguridad | Habilitación de SPI |
| 8 | Tierra | tierra de alimentación |
| 9 | SCK | Reloj serie para interfaz SPI |
| 10 | MISO | Salida SPI para datos SPI |
| 11 | MOSI | Entrada SPI para datos SPI |
| 12 | DIO2 | E/S digitales |
| 13 | DIO1 | E/S digitales |
| 14 | DIO4 | E/S digitales |
| 15 | Tierra | Tierra de la antena |
| 16 | HORMIGA | Conectar con antena coaxial de 50 ohmios |


política de privacidad
· Política de privacidad
Actualmente no hay contenido disponible
Correo electrónico:sales@nicerf.com
Teléfono:+86-755-23080616