El módulo LoRa Pro es una nueva serie mejorada de módulos de comunicación inalámbrica para redes de Wireless. Utiliza la avanzada tecnología LoRa de modulación de espectro ensanchado por salto de frecuencia para lograr una alta sensibilidad. Su poder de penetración y distancia de comunicación son muy superiores a los de los productos FSK y GFSK actuales, y ofrecen una mayor resistencia a las interferencias. Para satisfacer las necesidades de aplicación de diferentes clientes, hemos diseñado el software del módulo de esta serie como un sistema integral. Los usuarios pueden cambiar entre diferentes modos de funcionamiento mediante el módulo de configuración del software para PC. En modo MESH, el módulo de enrutamiento cuenta con enrutamiento automático. Esta función permite al usuario crear una transmisión de red sin zona ciega y sin límite de distancia mediante la combinación de varios módulos. Asimismo, los usuarios pueden cifrar los datos inalámbricos AES128 mediante software para PC o instrucciones del puerto serie, lo que aumenta la seguridad de la transmisión de datos.
LoRa600Pro incorpora un diseño de doble antena basado en LoRa610, que separa la antena transmisora de la receptora para satisfacer mejor las necesidades de aplicaciones específicas. El módulo tiene una potencia de salida de 100 mW y su diseño compacto integrado se puede utilizar ampliamente en industrias como el control remoto de transmisión inalámbrica.
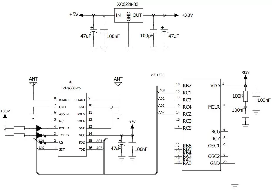
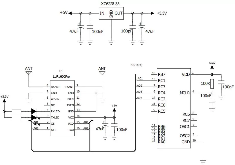
Nota: El módulo se regula internamente mediante un LDO de 3,3 V. Los pines CS y SET controlan niveles de 3,3 V. TXD y RXD también lo hacen.
| Parámetros | Mín. | Típico. | Máx. | Unidad | Condición |
| Condiciones de trabajo | |||||
| Rango de voltaje | 3.3 | 5.0 | 6.5 | V | |
| Temperatura de funcionamiento | -40 | 25 | +85 | °C | |
| Consumo actual | |||||
| Corriente Rx | < 15 | mamá | Nivel TTL | ||
| Corriente de transmisión | < 130 | mamá | |||
| Corriente de sueño | < 200 | uA | |||
| Parámetros de RF | |||||
| Rango de frecuencia | 414.92 | 433.92 | 453.92 | megahercio | @433 MHz |
| 470.92 | 489.92 | 509.92 | megahercio | @470 MHz | |
| 849.92 | 868.92 | 888.92 | megahercio | @868 MHz | |
| 895.92 | 914.92 | 934.92 | megahercio | @915 MHz | |
| Velocidad de datos | 91 | 656 | 17353 | puntos básicos | @LoRa |
| Potencia de salida | 4 | 18 | +20 | dBm | Nivel de software 7 ajustable |
| Sensibilidad | -139 | dBm | @91bps | ||
| Interfaz | Tiempo de vida |
| Red | MALLA |
| Frecuencia | 433 MHz, 470 MHz, 868 MHz, 915 MHz |
| Modulación | LoRa |
| Potencia de salida | 100 mW |


| NO. | ALFILER | E/S | Nivel estándar | Descripción |
| 1 | COLOCAR | I | 0-3.3 | Habilitación de parámetros de configuración (configuración de parámetro de habilitación de nivel bajo, salida de nivel alto predeterminada) |
| 2 | CS | I | 0-3.3 | Pin de habilitación del módulo (pull-up integrado) Nota: Versión de fábrica predeterminada: Corriente de suspensión <200 uA, comunicación normal cuando CS está en nivel alto o suspendido, y suspensión cuando el nivel es bajo; Versión de bajo consumo: Corriente de suspensión <15 uA, comunicación normal cuando CS está en nivel bajo, y suspensión cuando está en nivel alto o suspendido |
| 3 | TXLED | I | 0-3.3 | Luz indicadora de señal de transmisión, se enciende el nivel bajo, nivel alto predeterminado |
| 4 | RXLED | I | 0-3.3 | Indicador de señal de recepción, se ilumina el nivel bajo, nivel alto predeterminado |
| 5 | CAROLINA DEL NORTE | |||
| 6 | 485EN | Oh | 0-3.3 | Se puede conectar a un pin de conversión de control de nivel 485 expandido externamente |
| 7,10,13 | Tierra | 0 | Conecte el polo negativo de la fuente de alimentación y el cable de tierra. | |
| 8 | RX ANT | I | Entrada de señal RF, conectar con antena de 50 ohmios | |
| 9 | TX ANT | Oh | Salida de señal RF, conectar con antena de 50 ohmios | |
| 11 | RXEN | Oh | 0-3.3 | Pin de control de habilitación de recepción, alto al recibir, bajo al transmitir. |
| 12 | TXEN | Oh | 0-3.3 | Pin de control de habilitación de transmisión, bajo al recibir, alto al transmitir. |
| 14 | VCC | I | Conectar al polo positivo de la fuente de alimentación (valor típico 5 V) | |
| 15 | RXD | I | 0-3.3 | Entrada de comunicación serial del módulo |
| 16 | TXD | Oh | 0-3.3 | Salida de comunicación en serie del módulo |

política de privacidad
· Política de privacidad
Actualmente no hay contenido disponible
Correo electrónico:sales@nicerf.com
Teléfono:+86-755-23080616