Contáctenos
El GPS03 es un módulo todo en uno con uno de los módulos GPS integrados (GPS01, GPS01-TD, GPS01-ZK, GPS02-UBX, GPS02-TD). Gracias a su batería de repuesto autocargable integrada, el GPS03 puede iniciarse por calentamiento en una hora. Resulta muy práctico para la aplicación del cliente.
| Número de producto | Módulo GPS a bordo |
| GPS03-01-IPEX | GPS01 |
| GPS03-01TD-IPEX | GPS01-TD |
| GPS03-01ZK-IPEX | GPS01-ZK |
| GPS03-UBX-IPEX | GPS02-UBX |
| GPS03-02TD-IPEX | GPS02-TD |
| GPS03-01-SMA | GPS01 con conector SMA |
| GPS03-01TD-SMA | GPS01-TD con conector SMA |
| GPS03-01ZK-SMA | GPS01-ZK con conector SMA |
| GPS03-UBX-SMA | GPS01-UBX con conector SMA |
| GPS03-02TD-SMA | GPS01-TD con conector SMA |
| Parámetro | Descripción | Mínimo | Típico | Máximo | Unidad | Condición |
| Condiciones de funcionamiento | ||||||
| Rango de voltaje de funcionamiento | VCC | 3.3 | 5 | 5.5 | V | |
| Temperatura | Trabajar | -40 | 85 | °C | ||
| Almacenamiento | -40 | 125 | °C | |||
| Consumo actual | ||||||
| Recibir corriente | Antena activa | <38 | mamá | GPS03-01 | ||
| Antena pasiva | <30 | mamá | ||||
| Antena activa | <36 | mamá | GPS03-01ZK | |||
| Antena pasiva | < 28 | mamá | ||||
| Antena activa | < 43 | mamá | GPS03-01TD/GPS03-02TD | |||
| Antena pasiva | <35 | mamá | ||||
| Antena activa | < 33 | mamá | GPS03-UBX | |||
| Antena pasiva | < 25 | mamá | ||||
| Ganancia de antena externa | 30 | dB | ||||
| Parámetros del puerto serie | ||||||
| Velocidad en baudios en serie | 9600 | puntos básicos | GPS03-01,GPS03-01ZK | |||
| 4800 | 115200 | 230400 | puntos básicos | GPS03-01TD/GPS03-02TD | ||
| 4800 | 38400 | 921600 | puntos básicos | GPS03-UBX | ||
| Tipo | GPS |


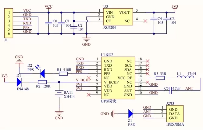
| Número PIN | Definición de pin | E/S | Nivel estándar | Descripción |
| 1 | VCC | - | 3.3-5.5 | Entrada de alimentación principal |
| 2 | Tierra | - | ||
| 3 | TXD | Oh | 0-3,3 V | Transmisor UART |
| 4 | RXD | I | 0-3,3 V | UART RXD |
| 5 | 1 PPS | Oh | 0-3,3 V | 1 salida de pulso por segundo |
| 6 | Tierra | - |


política de privacidad
· Política de privacidad
Actualmente no hay contenido disponible
Correo electrónico:sales@nicerf.com
Teléfono:+86-755-23080616