Contáctenos
| Parámetro | Mínimo | Típico | Máximo | Unidad | Condición |
| Condiciones de trabajo | |||||
| Rango de voltaje de trabajo | 3.3 | 5 | 6.5 | V | |
| Voltaje de temperatura | -40 | 85 | °C | ||
| Consumo actual | |||||
| Recibiendo corriente | 13.5 | mamá | Modo de baja sensibilidad | ||
| Recibiendo corriente | 10 | mamá | Modo de alta sensibilidad | ||
| Corriente de transmisión | 500 | 550 | mamá | VCC=5 V, TX=30 dBm | |
| Corriente de sueño | <2 | 3 | uA | ||
| Parámetro | |||||
| Rango de frecuencia | 410 | 433 | 450 | megahercio | @433 MHz |
| 470 | 490 | 510 | megahercio | @470 MHz | |
| 863 | 868 | 873 | megahercio | @868 MHz | |
| Tasa de modulación | 0.1 | 1000 | Kbps | FSK | |
| Rango de potencia de salida | 29.5 | 30 | 31 | dBm | 433 MHz, VCC = 5 V |
| Sensibilidad de recepción | -125 | -126 | dBm | 433 MHz, velocidad de datos = 600 bps, Fdev = 3 KHz | |
| Modulación | PREGUNTA,(G)FSK |
| Chip | si4463 |
| Frecuencia | 315 MHz, 433 MHz, 470 MHz, 868 MHz, 915 MHz |
| Potencia de salida | 1W |
| Interfaz | SPI |


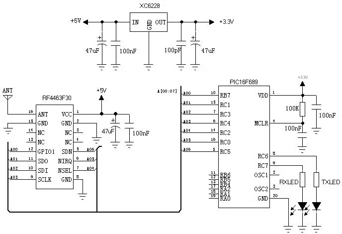
| Pin N.º | Nombre del pin | Descripción |
| 1 | VCC | Fuente de alimentación positiva |
| 2 | Tierra | Conectado a tierra |
| 3,4,14 | CAROLINA DEL NORTE | Vacante, no conectado |
| 5 | SDN | Control de apagado. SDN = 1, apagado SDN = 0, funcionamiento normal. |
| 6 | nIRQ | Interrumpir la salida |
| 7 | nSEL | Selección de datos en serie para interfaces SPI. |
| 8 | Tierra | Conectado a tierra |
| 9 | SCLK | Reloj de datos en serie para interfaz SPI. |
| 10 | IDE | Datos en serie para la interfaz SPI. |
| 11 | Organización de Desarrollo de los Recursos Naturales (SDO) | Salida de datos en serie para la interfaz SPI. |
| 12 | GPIO1 | GPIO1 de Si4463 |
| 13 | GPIO0 | GPIO0 de Si4463 para interfaz de E/S |
| 15 | Tierra | Conectado a tierra |
| 16 | HORMIGA | Desde una antena coaxial de 50 ohmios |


política de privacidad
· Política de privacidad
Actualmente no hay contenido disponible
Correo electrónico:sales@nicerf.com
Teléfono:+86-755-23080616